近年来,LED驱动电源市场中,非隔离解决方案由于其磁性元件尺寸更小、能效更高、元件数量更少、总物料单成本更低,以及能以机械设计满足安规等优势,成为应用热点。本文介绍了一款使用TI控制芯片TPS92210设计的10W LED驱动电源. 使用TPS92210特有的临界模式固定峰值电流控制功能,设计无须反馈,从而整个设计简单,器件少,成本低,效率高。
1、电源方案介绍
本方案采用TPS92210控制的临界Buck电路,设置TPS92210工作于固定峰值电流的方法,使电感电流峰值固定,因为电路工作在临界模式,所以电感电流的平均值等于峰值电流的一半,从而达到输出恒流的目的。
同时,本方案不需要额外的电路,TPS92210本身可以实现输出过流、短路、开路等保护。所以整个方案的元件少,成本低。
输入采用了填谷电路,使得整机的PF值一直在0.7以上。
C8,L2,C5组成pi型滤波。整机通过了传导测试。

图1:10W LED电源解决方案

图2:10W LED电源实物图
1.1 TPS92210临界模式设置
TPS92210需要满足三个条件来开始一个新的周期:
1) 距离上一次开通的时间需要大于由Ifb电流控制的时间。
2) 距离上一次开通的时间需要大于芯片的最高频率所限制的时间7.5us。
3) Tze脚必须有由高到低的零点穿越。
由于需要满足以上三个条件,设计中将FB脚通过电阻接到Vdd设置一个固定的
直流偏置,使TPS92210的开通完全由Tze脚的电压零点穿越来决定,这就保证了变换器一直工作在临界电流模式。
1.2 电感的设计
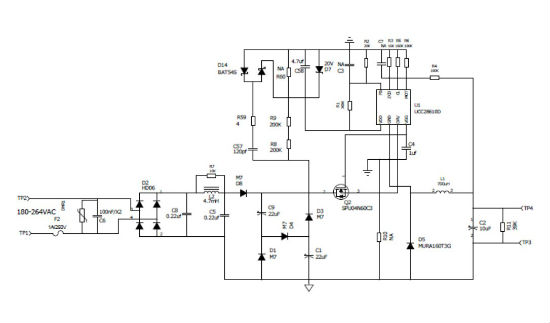
根据输入输出要求,计算电感量。 本方案中,输入176V~264Vac,输出40V,0.25A。由于输入采用了填谷电路,所以输入的电压范围可以计算如下:

根据上面计算的最小最大输入电压,可以计算最小、最大占空比:

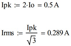
输出平均电流为0.25A,电流工作在临界电流模式,电感上的平均电流就是输出电流。可以计算得电感峰值电流、有效值电流分别为:

因为临界模式的变换器,输入电压越高,工作频率。综合考虑,体积以及效率,设定最大工作频率为 100KHz。
最大工作频率为100KHz







您还未登录!登录后可以发表回复
文章评论 0人参与