收藏本站| 欢迎收藏LED之家,LED之家是国内LED行业信息最全面的门户网站之一。
首页
登录免费注册一个新账号
我的账号
广州国际照明展览会(光亚展)
首页 》LED之家 》LED照明 》基于RF4CE的LED照明调控系统设计方案 点击:697    LED知识讨论发表新主题
LED之家   永久地址:www.ledjia.com

  照明灯  智能照明  驱动电路  白光LED  大功率LED  LED照明  设备  LED智能照明  二极管  原理图  调光器  节能  节能降耗  模块  公司  省电  效率  能源  设计  无线遥控

基于RF4CE的LED照明调控系统设计方案

LED之家  于2013-12-15 22:21:02  http://www.ledjia.com/ledhangye/viewarticle.php?id=9770

文章摘要:  本方案中所设计的智能照明系统可通过人机界面设置期望的光强、色温及特殊照明效果,当遥控器将控制需求发送到各LED调光器后,可由调光器自动完成LED工作状态的调控,以组成用户所需的照明环境,并达到节能降耗的效果。经实测,本LED 照明调控系统能以较高的性价比实现LED 照明系统的智能调控,同时提高电能利用效率。   0 引言   以LED 为代表的新一代绿色环保光源近年来逐步得到普及应用,人们对LED 照明高效控制和功能多样化、个性化的要求也不断提高。如何能够根据用户需求营造特定场景对应的光

  本方案中所设计的智能照明系统可通过人机界面设置期望的光强、色温及特殊照明效果,当遥控器将控制需求发送到各LED调光器后,可由调光器自动完成LED工作状态的调控,以组成用户所需的照明环境,并达到节能降耗的效果。经实测,本LED 照明调控系统能以较高的性价比实现LED 照明系统的智能调控,同时提高电能利用效率。
  0 引言
  以LED 为代表的新一代绿色环保光源近年来逐步得到普及应用,人们对LED 照明高效控制和功能多样化、个性化的要求也不断提高。如何能够根据用户需求营造特定场景对应的光环境,提高照明效率,减少能源浪费,是LED 智能控制系统研究的重要内容。
  通信方式是LED 智能控制系统的重要组成部分。目前已有利用DALI、C-Bus、DMX512、以太网等有线网络技术以及ZigBee、GPRS 等无线网络技术实现的传统光源或LED 照明控制系统,然而,基于上述通信方式的LED 控制系统在控制协议的开放性、数据传输可靠性、安全性、设备硬件成本、运营成本等方面均存在一定程度的不足。
  RF4CE 是2009 年由ZigBee 联盟与RF4CE 联盟共同提出的面向家电领域的射频遥控标准,其目标是最终取代目前广泛使用的红外遥控技术。RF4CE 是基于IEEE802.15.4 物理层与MAC 层构建的网络层和应用层协议,具有非视距传输、双向通信、超低功耗、互操作性好、采用免费ISM 频段等优点,可作为家庭自动化和娱乐应用的重要无线通信平台。
  针对现有LED 照明控制系统存在的不足,本项目依据RF4CE 射频遥控标准,设计了一套交互性好、可靠性高、经济实用的LED 智能照明系统,可通过对家居及公共场所LED照明系统的网络化调控,实现用户期望的各种照明环境,并达到节能降耗的效果。
  1 系统总体结构
  LED 照明调控系统由遥控器和大功率LED 调光器组成,双方通过内置RF4CE 协议的CC2530 模块实现无线连接,图1 所示是LED 调控系统的设备结构图。用户利用遥控器按键输入控制指令,指令以符合RF4CE 协议的数据包形式发送到调光器,调光器根据指令要求,结合当前工作状态,产生R、G、B 三组PWM 输出,控制红、绿、蓝三种大功率LED 照明灯的功率,形成所需的光强或色温效果。调光器中的EEPROM用于存储特殊照明效果对应的PWM 序列(即配方表)。

  2 硬件电路
  图2 所示为遥控器主控电路的硬件原理图。该遥控器以STC89C52 为主控制器,外设包括8 个操作按键和1 个状态指示灯。STC89C52 与CC2530 模块采用串行连接。为节省电能,STC89C52 和CC2530 平时均处于休眠状态,8 个按键中的任何一个被按下时,除了使P2 口中对应口线表现为低电平,也通过对应二极管的导通产生外部中断,将单片机从休眠中唤醒,并立即发送按键对应的键值。CC2530 则利用串口中断唤醒,及时将主控单片机发出的键值无线发送给LED 调光器。

  图3 所示为CC2530 模块的硬件原理图。图中的CC2530是TI 公司推出的无线SoC 芯片,片上集成有80C51 微处理器、IEEE 802.15.4 RF 收发器、大容量存储器和丰富的接口部件,通过加载ZigBee 和RF4CE 协议栈,可方便地实现基于两种协议的典型应用。CC2530 仅需少量外围元件,其中,天线部分对无线通信性能的影响较大,故元件选择和PCB 制版需严格遵守手册中的注意事项。

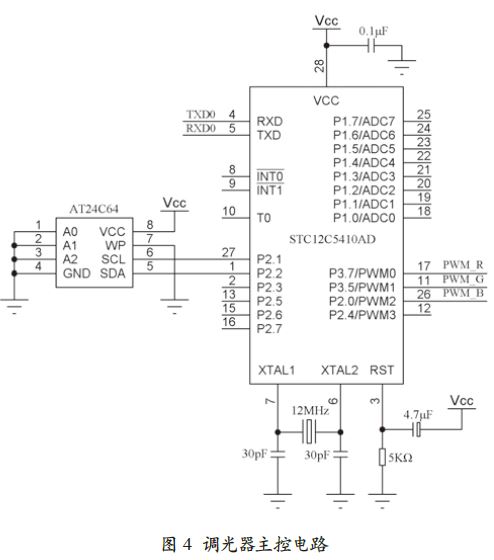
  图4 所示为调光器主控电路的硬件原理图。为产生独立的3 路高频PWM,采用了单时钟周期的增强型51 内核单片机STC12C5410AD,同样晶振条件下的工作速度比普通51 单片机快8~12倍。STC12C5410AD与CC2530 模块也采用串行连接。

  3 路PWM 输出分别接到R、G、B 3 个LED 驱动器的PWM调光输入端。AT24C64 为8 KB 串行EEPROM 存储器,通过SCL、SDA与单片机的虚拟I2C接口相连,用于存储场景配方表。
  表1 所列是场景配方表的存储结构。每张表包括起始和结尾标志,逻辑上以每种PWM 组合所持续的时间(单位:s)为基本记录。

  图5 所示为LED 驱动电路的硬件结构。图5 中,LT3756为新型大功率LED 驱动芯片,输入电压6~100 V,通过一个外部N 沟道MOSFET,可以使用标称值为12 V 的输入驱动20 个1 A 的白光LED,效率超过94%,频率范围为100 kHz~1MHz.

  LT3756 采用True Color PWM调光技术,调光范围可达3 000:1.
  3 软件流程
  系统遥控器的主控程序流程如图6 所示。无线遥控系统本质上只是将接收机本机输入装置以无线方式加以延伸,故其遥控器程序的主要任务是检测按键和发送键值。采用休眠-中断机制可实现单片机的低平均功耗。

  RF4CE 与红外遥控相比,一个很重要的优点是双向通信,遥控器发出键值后,可根据是否有正确的回应信息,控制状态指示灯的亮灭和闪烁,从而提醒用户进行正确的操作。
  4 结语
  本文了提出了一套LED智能照明系统的设计方案,本方案中所设计的智能照明系统将最新射频遥控技术RF4CE 用于LED 照明控制,从而克服了现有DALI、C-Bus 等照明控制系统在开放性、可靠性、安全性、互操作性、设备及运行成本等方面存在的不足。经实测,本LED 照明调控系统可实现所要求的各项功能,遥控距离不小于30 m( 开阔地), 遥控器平均电流小于10μA,能以较高的性价比实现LED 照明系统的智能调控,同时提高电能利用效率。

LED之家小提示:若文章图片无法显示,又急需查看图片,请将需求文章的网址发往邮箱:wantled@163.com ,本站将尽快将相关图片回复到您的邮箱。



相关词语:  照明灯  智能照明  驱动电路  白光LED  大功率LED  LED照明  设备  LED智能照明  二极管  原理图  调光器  节能  节能降耗  模块  公司  省电  效率  能源  设计  无线遥控

LED之家永久地址:www.ledjia.com
首页 -- 联系我们 -- 使用帮助 -- 收藏本站 -- 设为首页

Copyright ? 2008~2026 www.ledjia.com. All Rights Reserved.  [ 粤ICP备05006808号 ]  版权所有: LED之家.