一、SM7530简介
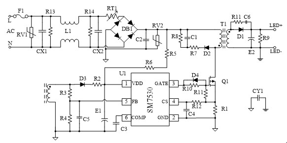
SM7530采用专利的恒流控制技术,输入无需电解电容。适用于85Vac~265Vac全范围输入电压,恒流精度可达到±5%,PF值大于0.9,具有输出开、短路保护特性。典型方案原理图如下:

方案原理图
二、典型方案
2.1 36V/1A方案实物图

电源板正面图

电源板背面图
2.2 36V/1A典型测试数据
<1>、系统基本电气参数及可靠性测试

<2>、系统可靠性测试
三、小结
经过多年的技术积累和沉淀,明微电子在原有小功率驱动芯片SM7523,SM7307等芯片的基础上,推出了大功率系列驱动芯片SM733X、SM753X系列。SM753X系列是高功率因数隔离式
LED照明驱动,包括外驱MOSFET的SM7530,内置MOS的SM7532/SM7534等芯片,可广泛应用于吸顶灯、平板灯、T5、T8日光灯以及隔离电源等领域。
LED之家小提示:若文章图片无法显示,又急需查看图片,请将需求文章的网址发往邮箱:wantled@163.com ,本站将尽快将相关图片回复到您的邮箱。
相关词语:
LED照明 驱动方案 控制技术 可靠性 小功率 高功率 微电子 原理图 日光灯 吸顶灯 照明 简介 电源 技术 原理 参数 芯片 测试 特性 应用